← Back to work

BoB: Travel Planning App.

BoB is a digital travel company exploring new ways to expand its business model beyond bookings. During a three-month design sprint, I led the creation of a mobile app concept that would allow users to plan and organize trips collaboratively, while laying the foundation for future monetization through integrated travel products and experiences.

Role

Lead Product Designer

Company

BoB

Year

2021

As Lead Product Designer, I defined the product vision and user experience in collaboration with the Product Owner. I led research and synthesis to identify user behaviors and unmet needs in trip planning. I created end-to-end flows, information architecture, and interaction patterns. I conducted user testing and synthesized findings into design iterations. Additionally, I established early components and visual foundations for what became BoB's design system.

While BoB's existing platform helped users book travel, it lacked tools for trip planning—the most time-consuming and collaborative stage of travel.

We identified two key opportunities:

  • User need: Travelers wanted an easier, more flexible way to plan trips and coordinate with others.
  • Business need: BoB needed a scalable, product-driven entry point for upselling hotels, experiences, and services within the planning journey.

The challenge was to design a trip planning app that was intuitive, collaborative, and commercially extensible.

Simplify trip planning for individuals and groups.
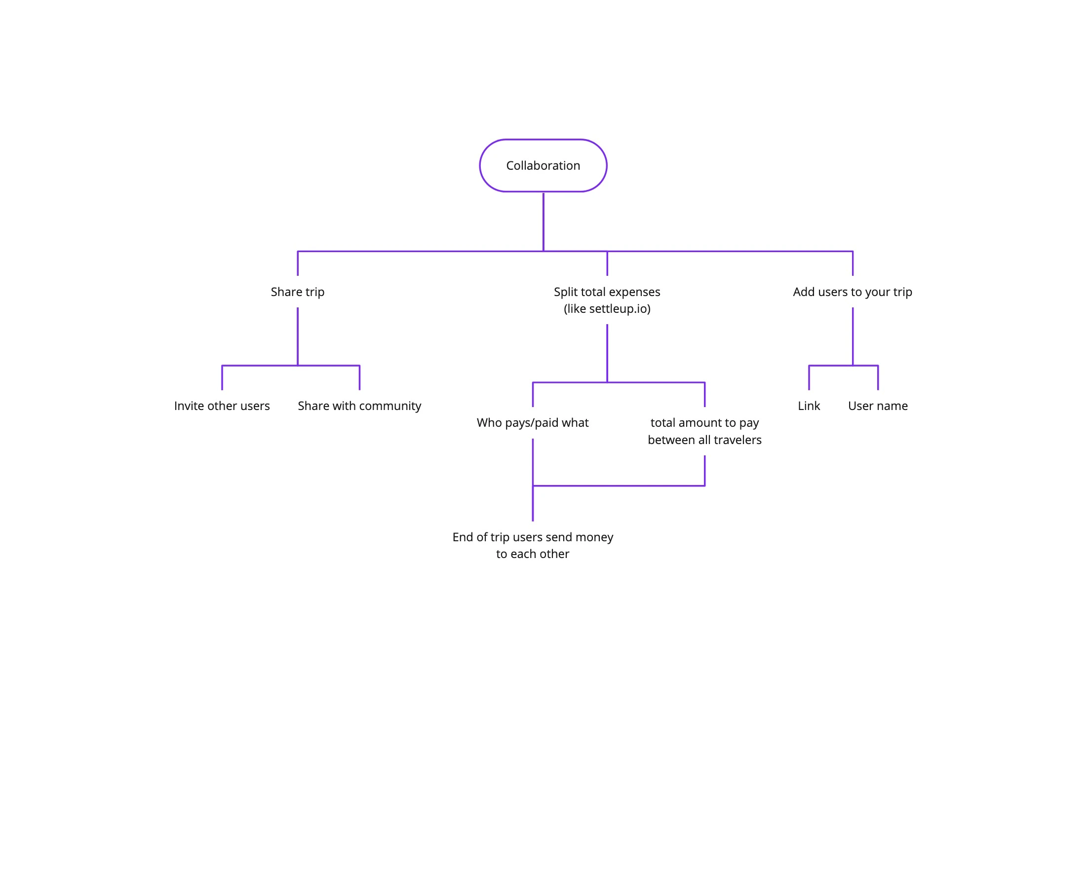
Enable collaborative editing, voting, and commenting.
Monetize within planning via BoB offers.
Seed a reusable mobile design system.
01

Discovery

We began by mapping the question "What makes a trip, a trip?" Interviews and competitive analysis uncovered workflows like collecting activities by day, collaborating on shared itineraries, and keeping logistics in one place. Findings clustered into themes: Plans & Activities, Trip Concepts, Collaboration Features, Social Features, and Trip Ordering.

02

Structure & Information Architecture

From the research insights, we defined the IA and initial user flows for creating/editing trips, adding plans, and managing collaboration. The flows had to work for solo travelers and groups, and later support monetized modules like product recommendations.

03

Wireframing & Prototyping

Low-fidelity wireframes in Figma (tested via scripted sessions) validated navigation patterns, collaboration features, and hierarchy across trip details versus activity lists. Moving "Add Plan" to a persistent bottom CTA increased completion rates by 27% during testing.

04

High-Fidelity Design & Systemization

Once validated, I defined a modular card system for plans/activities, consistent component hierarchy, and motion principles for plan creation and collaboration. These decisions seeded BoB's mobile design system.

Solution

The final concept offered simple trip creation, collaborative editing, smart grouping, and monetization-ready placeholders for future BoB offers—building a scalable foundation for a full travel planning and commerce platform.

Design System

100% Adoption

Template adopted across mobile initiatives

Testing Framework

New Standard

For validating new product concepts

Product Alignment

Strengthened

Through experience-to-revenue mapping

Designing for scalability early - Especially when linking user value to business opportunity.
Testing assumptions quickly - Structured validation saved development cycles and clarified priorities.
Establishing design operations foundations - Systems and templates are valuable even in early-stage explorations.
Cross-functional collaboration - Research insights, user validation, and business strategy must converge into design decisions with measurable impact.

Like what you see?

Let’s discuss your next project.